BERATUNG
BERATUNG FÜR LERNENDE UND ELTERN
„Es geht nicht darum jemanden zu fragen, wie es ihm geht. Es geht darum ihm zuzuhören, wenn er antwortet.“ -Unbekannt-

Liebe Schülerinnen und Schüler, liebe Eltern,
mein Name ist Henriette Kolbe. Seit November 2022 bin ich die Beratungslehrerin am GDJ.
Ich berate euch/Sie bei
- Problemen rund ums Lernen.
- Angst, Schulunlust.
- schulischen Konflikten und Mobbing.
- Fragen zur weiteren Schullaufbahn.
- privaten Ängsten und Sorgen, bei denen man nicht allein weiterkommt.
Jede Beratung folgt immer den Beratungsgrundsätzen
Vertraulichkeit
Alle besprochenen Themen und Anfragen werden vertraulich behandelt. Es werden keine Informationen an Dritte weitergegeben, es sei denn, die Lernenden und Eltern stimmen einer Weitergabe ausdrücklich zu.
Freiwilligkeit
Eine Beratung kann nur erfolgen, wenn der Betroffene auch einer Beratung von sich aus zustimmt.
Unabhängigkeit
Bei der Beratung geht es ausschließlich um dein/Ihr Anliegen. Dabei berate ich unabhängig von Fachkollegen und der Schulleitung.
Claudia Marr, Vertrauenslehrerin
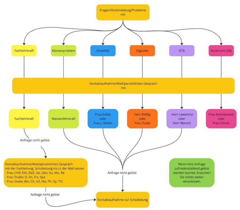
BESCHWERDEMANAGEMENT
Bei Anfragen wenden Sie sich/ wendet Euch an folgende Kontaktpersonen:

